How to Draw Floor Plans in Rhino

Starting Rhino with the 2d floor plan of the Winton Invitee House generated for Tutorial 2 (from Rhinoceros to AI to PDF) we will exist working in solids to create iii.5 of the 5 buildings.

To mention this is a lite timber framing, meaning that the walls are at 6" thick — using two'x4', two'x8' or 2'x10' framing.

Lock the 2d Layer that the 2D line work is fix, and under the 3D layer generated earlier create a new sublayer titled -Massing- and set Current. Also create a new layer titled Footing.

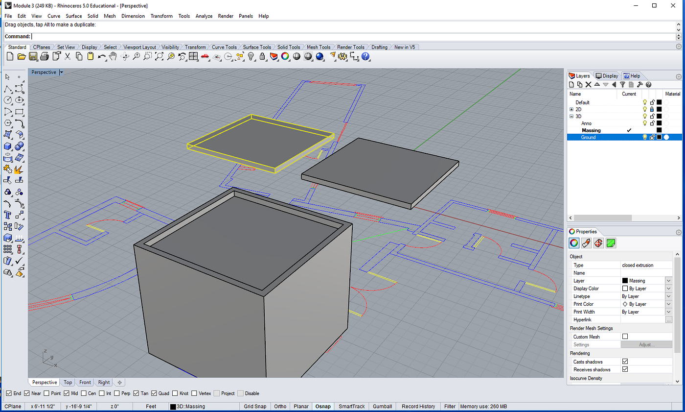
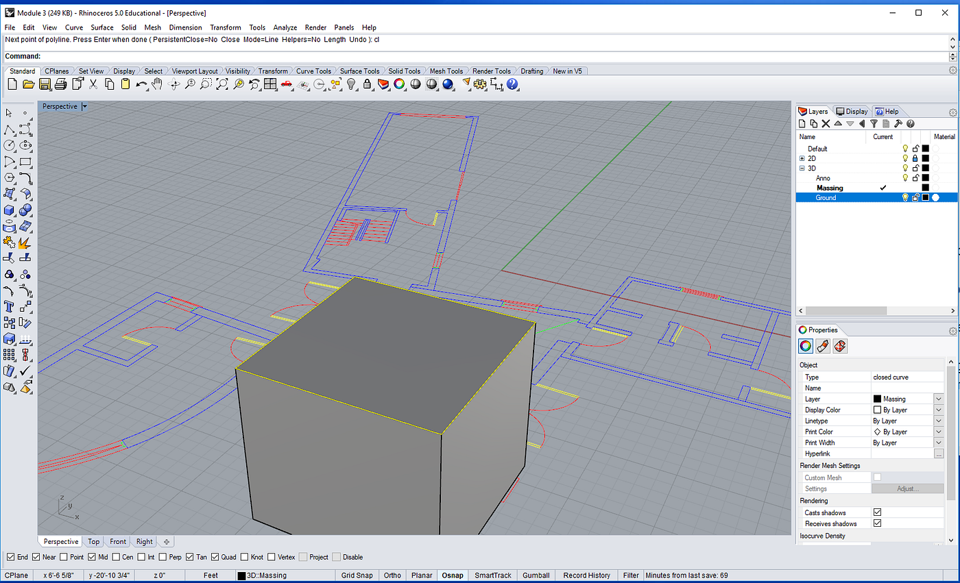
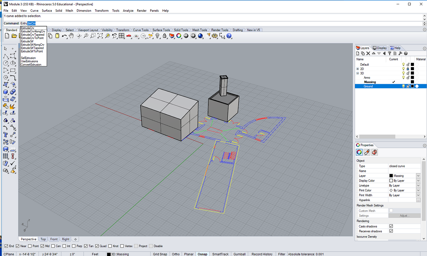
Set the View to Perspective and selecting the box in solids, with the Osnap On create a box as shown in the paradigm beneath. Having checked the dimensions of the building central in the height at 10'.

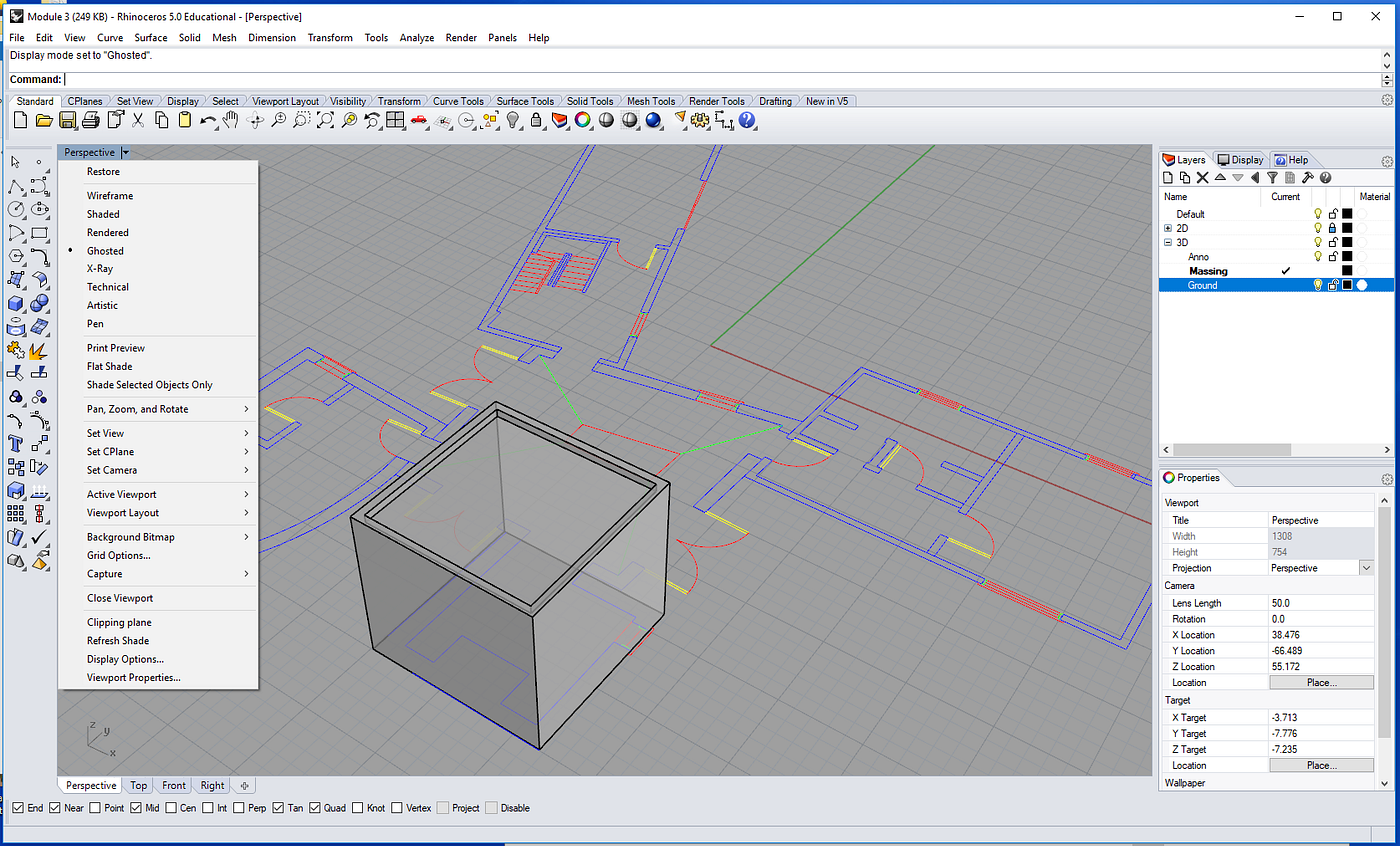
You lot may too want to select Shaded or Ghosted in the Perspective pull down menu, information technology will make it easier to view the solid surfaces.

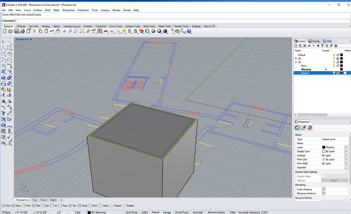
Now we will need to beginning the acme of the box to create the flat roof by offsetting and push the pinnacle of roof downwards to create the curt wall a Parapet Roof.

First create a rectangle with a polyline and start six" in the interior of the outline of box.

First create a rectangle with a polyline and offset 6" in the interior of the outline of box.

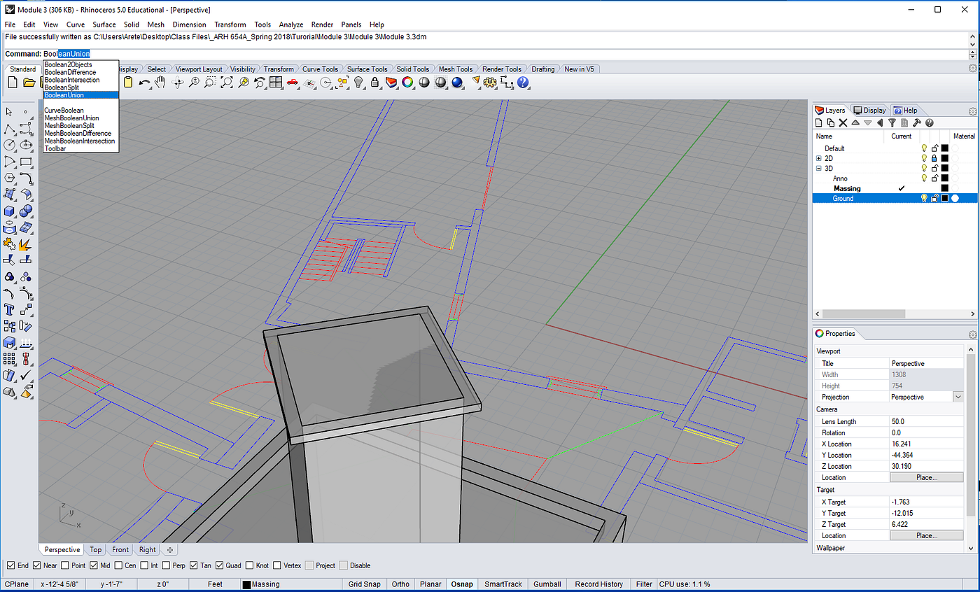
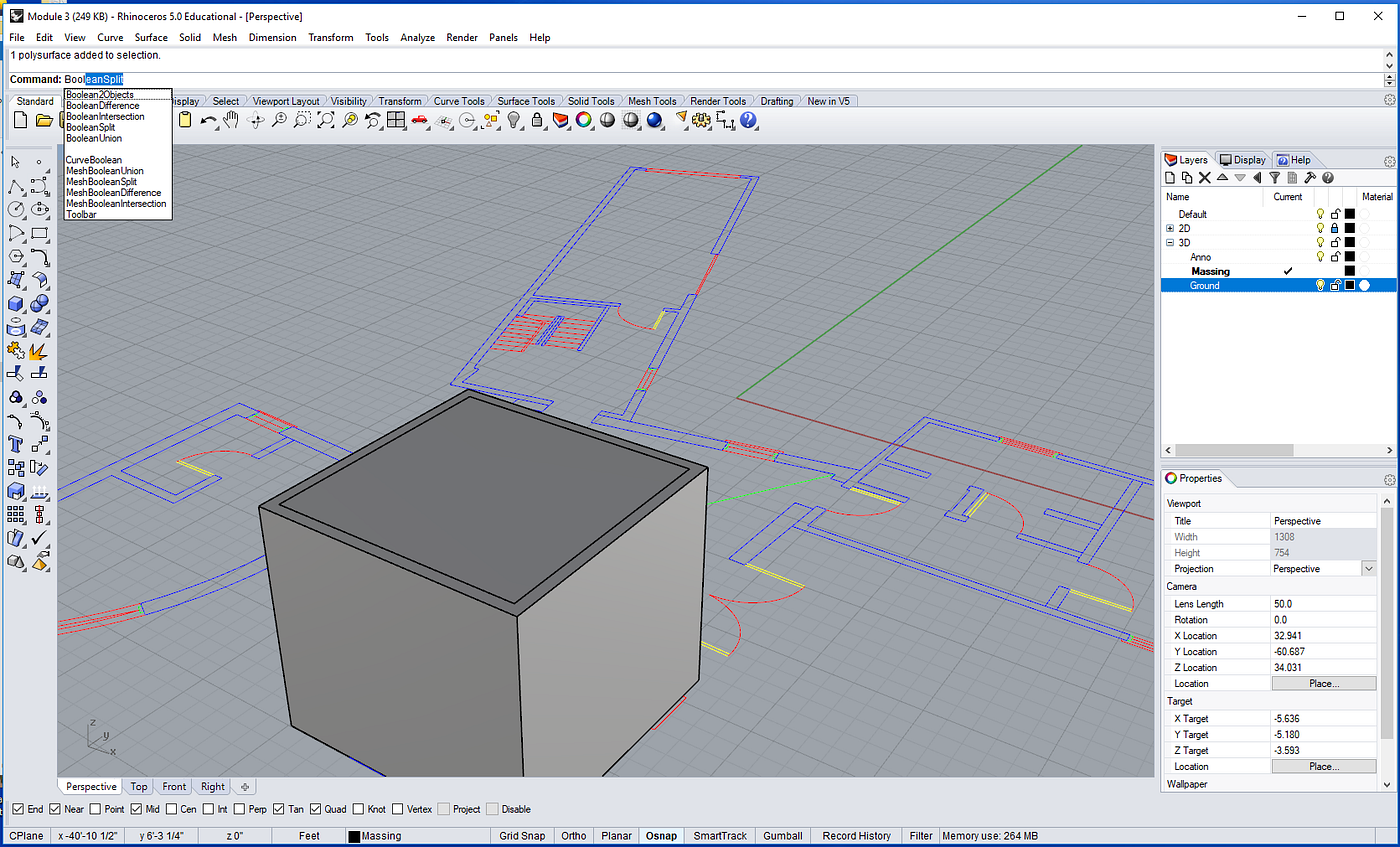
Select the solid box and fix to the offset 2D line with the height of -6". When finished, run the command BooleanSplit and information technology volition split the 2 solid surfaces to create ane solid surface. At present the extra surfaces tin can exist deleted. The 2nd lines can exist deleted also to proceed the model clean.

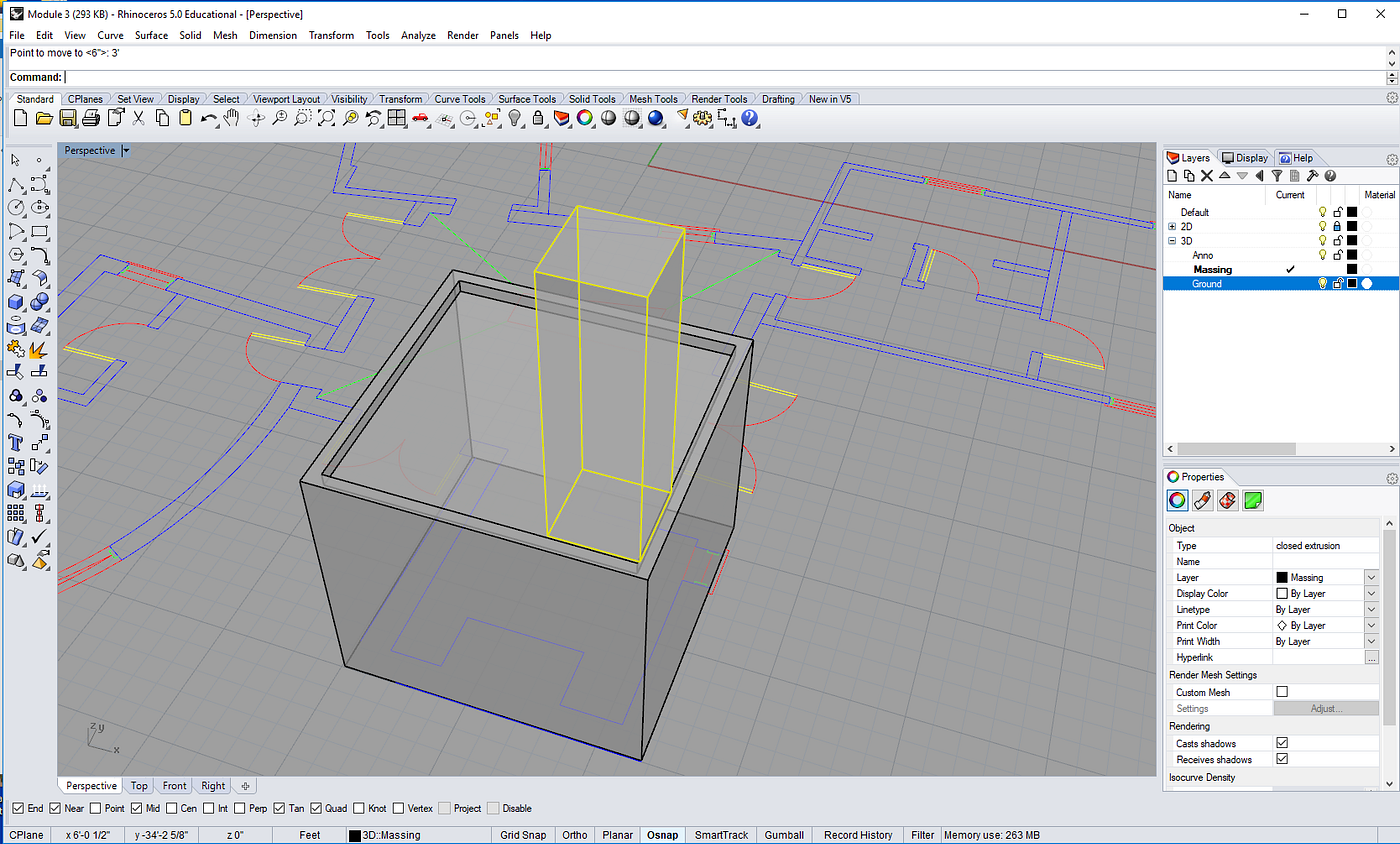
At present we volition build the chimney also at x' high and rotated to 45%. To exercise this it is a good thought to ghost the solids.

With the box solid create a 3'x3' and ten' high box adjacent to the existing box. Move it down in the Vertical by -half-dozen" holding down the Shift fundamental and the Tab central to proceed in place without having to hold the shift primal. And, move it within the box 3' same belongings Shift and Tab keys.

Now we tin rotate 45%.

Adding the superlative of the chimney, describe a polyline along the elevation offset 3" to the exterior and extrude -ii".

The two volition have to exist connected and we will need to run the BooleanUnion command, it volition become one solid object.

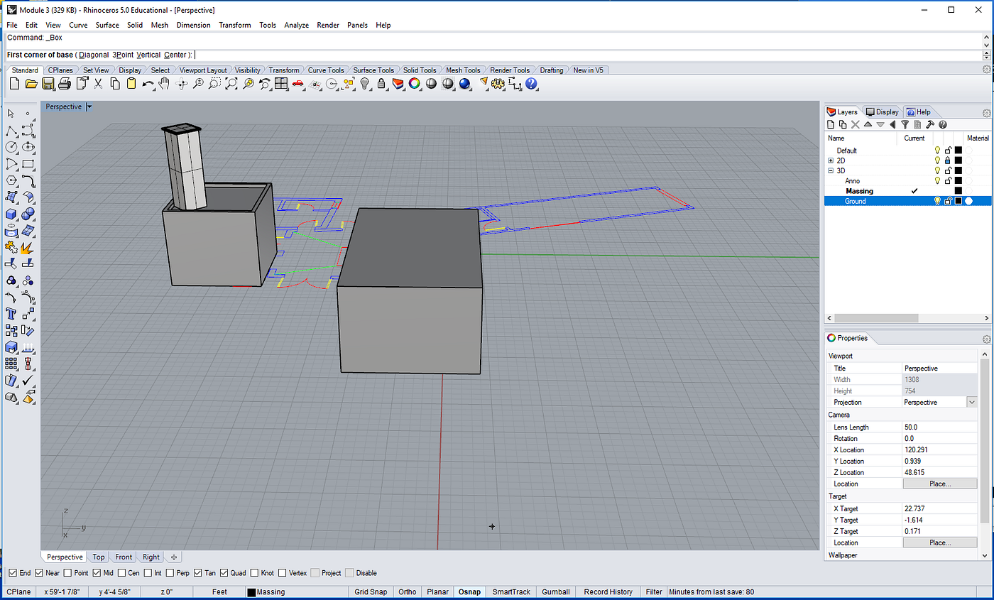
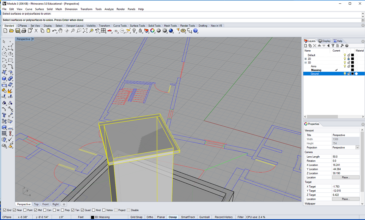
Next, nosotros volition be creating the second 3D surface, aforementioned principals utilize —

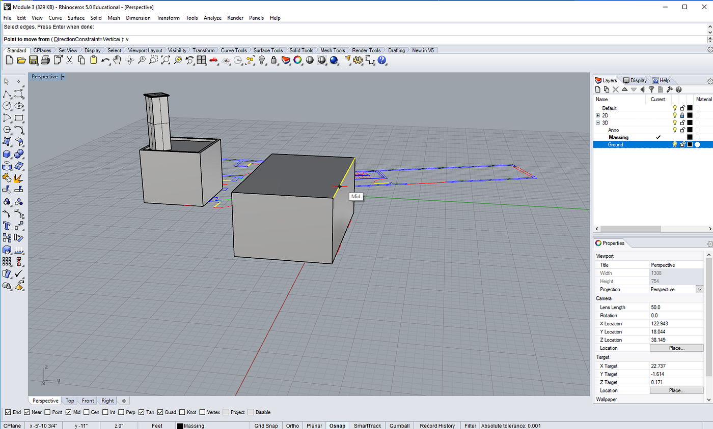
Adding the MoveEdge command. Create the solid surface at fifteen' — and select the line highlighted and using the MoveEdge to Vertical set to -3'.

For the fourth Surface draw a 2D Polyline and extrude to 12' select solid for the surface.

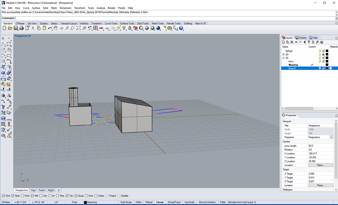
In addition, draw a Polyline and extrude to seven' identify on edge of solid surface and rotate to 45% (aforementioned steps every bit the first surface with chimney ). Change SetView to Top View and check for placement

Follow the aforementioned steps of creating a Polyline of the middle solid surface and extrude Solid to eight'H.

Now we volition set the surfaces to return by setting the view in Perspective to Shaded and in card — Render — Render Backdrop and select View — Display models — shaded. Set the Background color to Solid and uncheck Testify Isocuves. Set Border thickness to one and ambient colour to a light greyness.

In Shadows turn on and adjust to read in the rendering.

The lite tin besides be set up by selecting the Sunday Icon in the Return tools tab. The sunlight tin can exist adjusted by time of day and location in the setup.

In Perspective gear up to Raytraced to view the rendering.

To generate a rendering in menu-Render-Render Preview and if all looks good a final Return tin can be generated.

johnsonclithapping.blogspot.com

Source: https://medium.com/dpro/module-3-solid-body-modeling-154866df97cb

0 Response to "How to Draw Floor Plans in Rhino"

Post a Comment

Iklan Atas Artikel

Iklan Tengah Artikel 1

Iklan Tengah Artikel 2

Iklan Bawah Artikel